近期,det365登录网站主页、微生物代谢国家重点实验室李志勇教授课题组在生物学1区期刊Microbiological Research上发表“The interactive effects of ocean acidification and warming on bioeroding sponge Spheciospongia vesparium microbiome indicated by metatranscriptomics”论文,通过建立室内模拟海洋酸化、升温体系,采用宏转录组策略,揭示了生物侵蚀性海绵Spheciospongia vesparium 共生微生物群系对酸化、升温以及同时升温-酸化胁迫响应的分子机制,尤其是发现升温与酸化两种胁迫之间存在协同效应。这对于在全球气候变化背景下保护海洋生态系统具有极其重要的价值。det365登录网站主页博士生柴光俊为论文第一作者,李志勇教授为论文通讯作者。
人类活动造成了大气二氧化碳浓度不断升高,导致全球气候变暖与海洋酸化。在过去的20世纪,二氧化碳排放使海水温度增加了0.74℃,海水平均pH降低0.1单位。据估计到2050-2100年,大气中二氧化碳浓度将超过500ppm,全球平均气温要升高2℃。全球变暖、海洋酸化将会对珊瑚礁生态系统造成恶劣影响,导致珊瑚礁衰减,同时也会影响珊瑚礁生物生存与生态学功能。
海绵是最古老的多孔动物(Porifera)(约6.4亿年),也是最原始的多细胞动物,大约有8,500-10,000种,约占海洋动物种类的1/15。海绵在浅海与深海广泛分布,尤其是在珊瑚礁生态系统中最为丰富多样,是珊瑚礁生态系统的第二大组成生物,能够为生态系统中的其它生物提供营养与栖息场所。同时,海绵具有遍布全身的孔状结构,每天每公斤海绵可过滤多达24立方米的海水。海绵丰富多样的共生微生物再加上其分布广泛、独特的滤水特性使其成为海洋元素循环重要的“驱动器”。
海绵与原核、真核共生生物组成的有机整体称为“海绵全功能体”(Sponge holobiont)。海绵是目前已知生物中共生生物组成最复杂的,拥有60多个门以上的细菌、多个门的古菌、真菌以及微藻等共生生物。海绵共生微生物可占海绵体积40%-60%以上,丰度可达108-10个细胞/g海绵,远高于海水微生物2-4个数量级。
海绵共生微生物群系对海绵全功能体在不断变化的海洋环境中的生存与健康至关重要,同时也是海绵驱动海洋元素循环的主要参与者。然而,我们很少了解海洋升温和酸化对海绵共生微生物群系的影响,尤其是对升温和酸化两种胁迫因素同时存在时是否存在协同效应还知之甚少。因此,在全球气候变暖与海洋酸化背景下,研究海绵共生微生物群系对海洋酸化、升温以及同时酸化-升温响应的分子机制意义重大。
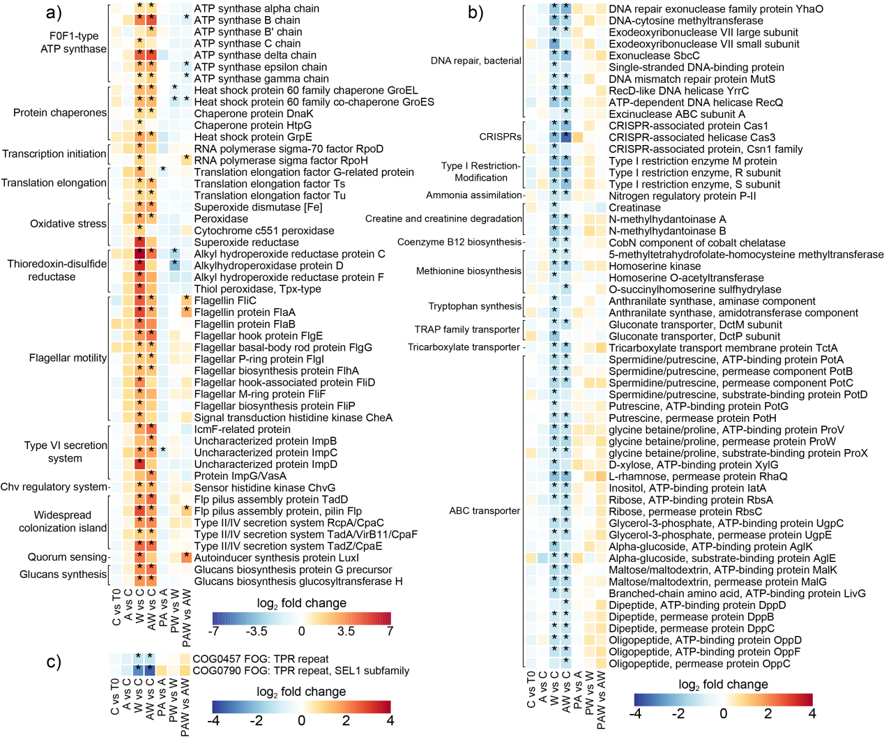
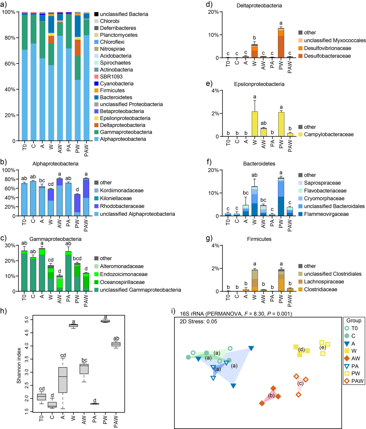
李志勇教授课题组选择生物侵蚀性海绵Spheciospongia vesparium 为对象,在实验室模拟32℃和pH 7.7海洋升温与酸化,以海水正常温度与酸碱度(26℃、pH8.1)为对照,采用宏转录组学策略对比胁迫组与对照组原位活跃的共生微生物多样性、功能基因差异性表达变化,研究海绵共生微生物群落结构与功能变化以及胁迫去除后的恢复潜力。结果发现:单独酸化胁迫升温和酸化造成的影响没有显著性差异,但是升温或升温-酸化的影响显著,尤其是升温胁迫会打破海绵共生微生物群系的组成与代谢平衡,例如:Nesiotobacter、Oceanospirillaceae、Deltaproteobacteria、Epsilonproteobacteria等潜在致病微生物相对丰度升高,毒力因子基因表达上调。同时,升温胁迫还破坏了海绵全功能体内的营养交换和分子相互作用,促进了厌氧代谢过程,例如:增强了微生物反硝化、硝酸盐和硫酸盐的异化还原,从而破坏了海绵-微生物的共生关系,影响了海绵全功能体的健康。在去除升温或升温-酸化胁迫后,发现海绵共生微生物群系的结构与功能在实验期间无法恢复,并增加了一些新的基因差异性表达,提示升温或升温-酸化胁迫对海绵共生微生物群系的影响是不可逆性,并具有持续性。尤其值得一提的是,该研究发现酸化可以一定程度上减轻升温对海绵共生微生物群系带来的负面影响,提示升温、酸化两种胁迫因素之间具有协同效应。
.png)
图1.室内模拟海洋酸化与升温的研究体系
.png)
图2.基于宏转录组的海绵S.vesparium 活跃的共生微生物群落结构变化
(A:酸化;W:升温;AW:同时酸化、升温;PA:酸化胁迫去除;PW:升温胁迫去除;PAW:同时酸化、升温胁迫去除;C:实验对照;T0:样品对照)
.png)
图3.基于基因差异性表达分析海绵S.vesparium 共生微生物群系功能变化
(A:酸化;W:升温;AW:同时酸化、升温;PA:酸化胁迫去除;PW:升温胁迫去除;PAW:同时酸化、升温胁迫去除;C:实验对照;T0:样品对照)
该研究得到了国家自然基金(31861143020,41776138)资助。
论文链接:
https://doi.org/10.1016/j.micres.2023.127542