近期,det365登录网站主页和微生物代谢国家重点实验室何亚文团队在mLife和Phytopathology Research发表了3篇文章,分别报道了黄单胞菌与植物之间分子互作的新机制,以及假单胞菌协调群体感应信号合成的新型调控机制。
1.野油菜黄单胞菌感应和外排宿主植物水杨酸信号的分子机制
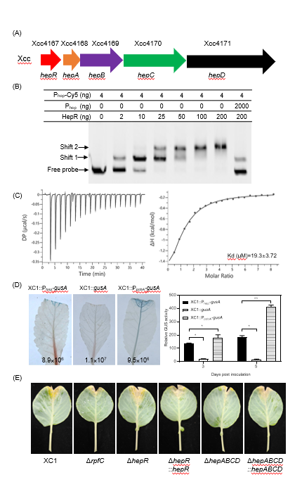
野油菜黄单胞菌野油菜致病变种(Xanthomonas campestris pv. campestris, Xcc)是十字花科植物黑腐病的病原菌。在Xcc侵染过程中, 植物侵染部位会大量合成水杨酸(Salicylic acid,SA), 诱导植物产生免疫反应,抵抗病原菌的侵染。寄主植物合成的SA能否作用于入侵的病原菌及其作用机理研究有待进一步研究。该研究以Xcc致病株XC1为研究对象,首先通过RNA-seq分析发现了基因簇hepRABCD的表达受SA显著诱导表达,其中hepR编码一个MarR家族转录因子,hepABCD编码一个RND-家族外排转运系统。HepR特异性结合hep基因簇启动子的一个富含AT区域,负调控hepABCD的表达。HepR是一个新型SA感应蛋白,SA与HepR结合诱导HepR从hep基因簇启动子区域释放出来,进而诱导hepABCD的表达。HepABCD负责SA的外排,并且参与调控胞内pH和DSF信号依赖的群体感应机制;此外,hepABCD的缺失降低了XC1侵染甘蓝和大白菜的致病性。该论文是继2022年宿主植物水杨酸信号诱导Xcc降解DSF分子机制的进一步深入研究,丰富了宿主植物防御信号水杨酸的生理功能。研究论文“The phytopathogen Xanthomonas campestris senses and effluxes the defense signal salicylic acid via a sensor HepR and an RND family efflux pump to promote virulence in host plants”发表在中国科学院微生物研究所和中国微生物学会共同主办的微生物学综合期刊《mLife》上。det365登录网站主页助理研究员宋凯为该论文的第一作者,何亚文教授及广西大学姜伯乐研究员为该论文的共同通讯作者。
.png)
图1 HepR感应SA并调控hepABCD外排泵表达,提高Xcc致病性
.png)
图2 HepR感应SA并激活HepABCD外排水杨酸的分子机制模式图
2.铜绿假单胞菌协调不同群体感应信号分子交替合成的分子机制
铜绿假单胞菌分布广泛,代谢多样性强,是人类、动植物和昆虫的条件致病菌。铜绿假单胞菌具有多套群体感应系统,用于感应环境条件变化,调控相关基因表达。目前,在铜绿假单胞菌中酰基高丝氨酸内酯类群体感应系统的研究相对成熟,主要包括3-oxo-C12-HSL和C4-HSL群体感应信号,分别由LasI和RhlI合成。然而,为什么铜绿假单胞菌合成两种不同链长的同一类群体感应信号分子?铜绿假单胞菌如何协调两种信号分子的生物合成?这些问题一直有待回答。该研究以铜绿假单胞菌PA1201为研究对象,发现其培养过程中两种群体感应信号分子交替产生,早期以3-oxo-C12-HSL为主,后期以C4-HSL为主(图3)。转录因子RsaL通过自我诱导机制在PA1201接种培养24-36 h后大量合成,RsaL结合于lasI基因启动子-10和-35框之间的区域,抑制lasI转录和3-oxo-C12-HSL合成;RsaL也可以结合于rhlI基因中对应5'-非翻译区(5'-UTR)的26个碱基位点,正调控C4-HSL生物合成(图1D)。因此,RsaL是调控3-oxo-C12-HSL和C4-HSL交替合成的分子开关,进一步调控弹性蛋白酶和鼠李糖脂等致病因子在培养过程中的交替产生(图4)。该研究将铜绿假单胞菌群体感应调控网络提高到一个新的高度,有望揭示一个新型超级群体感应系统。研究论文“RsaL is a self‐regulatory switch that controls alternative biosynthesis of two AHL‐type quorum sensing signals in Pseudomonas aeruginosa PA1201”发表在《mLife》上。团队已毕业博士生金子靖为该论文共同第一作者,何亚文教授为该论文的通讯作者。
.png)
图3 RsaL是调控3-oxo-C12-HSL和C4-HSL交替合成的分子开关
.png)
图4 RsaL调控3-oxo-C12-HSL和C4-HSL交替合成分子机制模式图
3.宿主植物苯甲酸抑制植物病原黄单胞菌降解4-羟基苯甲酸的分子机制
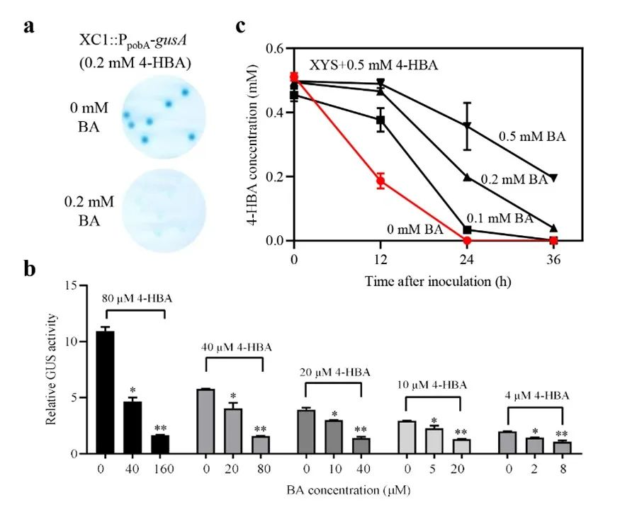
野油菜黄单胞菌野油菜致病变种(Xanthomonas campestris pv. campestris, Xcc)是十字花科蔬菜黑腐病的病原体,在侵染过程中可诱导宿主植物产生水杨酸和4-羟基苯甲酸 (4-HBA)。Xcc已被证明可通过受体蛋白 PobR和4-羟基苯甲酸双加氧酶PobA依赖的途径感知并降解宿主植物来源的4-HBA。本研究利用pobA转录水平报告菌株XC1::PpobA-gusA,评估了13种4-HBA结构类似物干扰pobA转录的能力。结果发现,苯甲酸(BA)能够以剂量依赖型方式有效降低pobA转录水平。Xcc既不产生也不降解 BA;然而向含有4-HBA的Xcc培养物中外源添加BA会显著降低4-HBA降解速率(图5)。此外,在Xcc培养物中单独添加BA不会影响pobA或pobR的转录;但在含有4-HBA的Xcc培养物中添加BA会显著降低这两个基因的转录水平。ITC和EMSA分析表明,BA能够以中等亲和力结合4-HBA受体PobR,干扰4-HBA/PobR复合物与pobA启动子的结合,从而抑制pobA转录和4-HBA降解(图6)。进一步研究表明,Xcc诱导甘蓝在感染部位周围产生更多的BA;在BA存在的情况下,Xcc对甘蓝的致病力显著降低。这些结果表明甘蓝能够利用BA与PobR竞争性结合来抑制pobA转录和4-HBA降解,从而降低Xcc的致病能力(图7)。由此可见,BA具有抗Xcc感染杀菌剂的开发潜力。研究论文“Host plant-derived benzoic acid interferes with 4-hydroxybenzoic acid degradation in the phytopathogen Xanthomonas campestris by competitively binding to PobR”发表于知名植物病理学期刊《Phytopathology Research》上,det365登录网站主页博士后陈博为该论文的第一作者,何亚文教授为通讯作者。
.png)
图5 BA抑制pobA转录和4-HBA降解速率
.png)
图6 BA能够结合PobR,抑制PobR/4-HBA复合物与pobA启动子的结合
.png)
图7 100 μM BA处理降低了XC1对甘蓝的致病力
这些研究工作得到了国家重点研发计划(2018YFA0901900)、国家自然科学基金(No. 31972231和No. 32172355)及上海农乐生物制品股份有限公司的项目资助。
论文链接:
https://onlinelibrary.wiley.com/doi/full/10.1002/mlf2.12140
https://onlinelibrary.wiley.com/doi/full/10.1002/mlf2.12113
https://phytopatholres.biomedcentral.com/articles/10.1186/s42483-024-00259-4