近日,det365登录网站主页李婧课课题组联合det365登录网站主页附属仁济医院薛蔚/董柏君团队、中国科学院上海药物研究所/中科中山药物创新研究院谭敏佳/徐骏宇研究团队、中国科学院营养与健康研究所秦骏课题组于Nature子刊Nature Cancer发表题为 “Integrative proteogenomic profiling of high-risk prostate cancer samples from Chinese patients indicates metabolic vulnerabilities and diagnostic biomarkers” 的研究论文,综合基因组、转录组、蛋白质组和磷酸化蛋白质组数据,揭示了基因组和转录组分析未完全阐明的前列腺癌分子机制和疾病亚型,加深了人们对前列腺癌临床特征的生物学理解。det365登录网站主页博士研究生董群为共同第一作者,det365登录网站主页李婧教授为共同通讯作者。
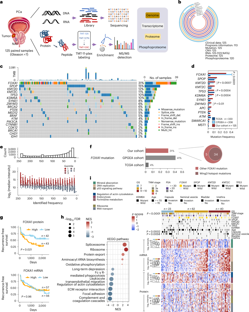
前列腺癌(PCa)呈现出东西方人群基因组层面的差异性,这反映在癌症基因组和疾病进展的不同变化中。在本项工作中,研究人员针对125例癌和癌旁配对的临床原位高危前列腺癌样本进行了蛋白基因组学的全景解析,以增强对于高危前列腺癌预后,诊断和治疗的理解。针对不同预后特征的分子亚型,揭示关键的致癌磷酸化事件,以及探索精准诊断和预后的生物标志物。基于蛋白质组学的分子分型,研究人员发现预后最差的S-III亚型中代谢信号和癌症通路则更加显著地被激活,进一步的机制解析发现支链氨基酸代谢途径关键酶BCAT2的高表达提高了癌组织对于支链氨基酸的利用,促进了前列腺癌的增殖。基于磷酸化组学的全景分析,研究人员确定了FOXA1 S331磷酸化修饰能促进下游AR信号通路的活化过程。而抑制FOXA1-S331磷酸化修饰水平则能够减缓前列腺癌的进展过程。此外,基于蛋白质组学和临床数据的整合分析,研究人员发现GOLM1可以作为一种潜在生物标志物,用于诊断PSA(前列腺癌特异性抗原)“灰区”的前列腺癌患者。研究表明,与PSA相比,血清GOLM1具有更高的特异性、更低的灵敏度和更高的准确性。
.png)
该研究工作得到了国家自然科学基金委项目的资助, 大数据分析得到了det365登录网站主页高性能计算中心提供的科学计算服务支持。
原文链接:
https://www.nature.com/articles/s43018-024-00820-2